Système Tunnel froid GIEFP - ASTREDHOR Sud-Ouest - HORTIPOT 2
Conception du système
Un tunnel plastique non chauffé, d'une surface de 100 m² et composé de 4 aires de cultures représente l'infrastructure de culture du système. Les abords de ce tunnel, importants à considérer, sont aussi inclus dans le système. Dans ce cadre, un enchaînement de cultures caractéristiques en horticulture ornementale est réalisé chaque année.
Le but est d'obtenir une bonne qualité des plantes et des cultures économiquement viables.
La particularité de ce système de culture en observatoire piloté est de faire évoluer les leviers utilisés sur les 6 années dans le but d'obtenir une production rentable, variable impactant directement les producteurs.
Mots clés :
Zéro phyto - Biocontrôle - Stimulation mécanique - Plantes de service - Piégeage de masse
Caractéristiques du système
Autant que possible des vides sanitaires sont ménagés entre les cultures. Ce "vide sanitaire" est réfléchi afin de faire chuter les populations de ravageurs d'une part, mais également d'essayer de maintenir les auxiliaires des cultures déjà présents d'autre part.
|
Mode d’irrigation : Ruissellement, aspersion occasionnellement Interculture : Vide sanitaire, désinsectisation au besoin Gestion du climat : Automatisée en 2020 Infrastructures agro-écologiques : Haies, bordures variées et fleuries, Îlots de biodiversité Rempotage (si besoin) : Cultures en pots, substrats horticoles et fertilisation minérale |
|
|
Agronomiques |
|
| Environnementaux |
|
|
Maîtrise des bioagresseurs |
|
|
Socio-économiques |
|
En horticulture ornementale seule la qualité commerciale est le critère essentiel à la vente, on ne peut pas parler de rendement.
Le coût de production d'une plante vendable est notre indicateur, car il permet de visualiser directement l'impact des stratégies mises en place. Il peut être comparé au coût de production de cultures conventionnelles. À contrario, la marge brute varie d'une entreprise à l'autre, selon le mode de distribution.
Le mot de l'expérimentateur
Il n'est pas courant en expérimentation de prendre le risque d'un IFT 0 et de faire varier plusieurs facteurs d'un système de culture pour le suivre pendant 6 ans. C'est la particularité des systèmes de culture Dephy Expé et c'est très intéressant car cela nous permet d'aller beaucoup plus loin, de rechercher et d’observer les équilibres biologiques se mettre en place sur le long terme.
Avertissement : seuls les principaux leviers mis en œuvre dans le cadre de l’expérimentation et permettant une réduction de l’utilisation des produits phytosanitaires sont présentés sur ce schéma. Il ne s’agit pas de la stratégie complète de gestion des adventices.
| Leviers | Principes d'action | Enseignements |
| Arrachage manuel / tonte / entretien | Action mécanique sur les adventices | Même s’il demande du temps, c'est le principal levier mis en oeuvre pour gérer les adventices à l'intérieur et autour du tunnel. Un entretien manuel régulier est préférable : il faut éviter que les plantes montent à graine. |
| Création de nouvelles infrastructures | Le semis de bandes fleuries est une manière de valoriser des espaces qu'il faut de toute façon entretenir, en les rendant utiles pour les auxiliaires indigènes. | Il ne faut pas négliger l'entretien de ces infrastructures: elles peuvent aussi se retrouver colonisées par des plantes indésirables de type ronces par exemple. Le fait de laisser fleurir les plantes ne doit pas annuler les fauches (environ 2 par an). |
| Produits de biocontrôle | Il existe des herbicides de biocontrôle à base d'acide pelargonique, acétique ou caprylique. | Ces produits vont "griller" les parties aériennes des plantes mais n'ont qu'un impact limité sur la racine. Ils peuvent être intéressants au stade plantules mais ne servent pas à détruire des adventices bien installées. |
Avertissement : seuls les principaux leviers mis en œuvre dans le cadre de l’expérimentation et permettant une réduction de l’utilisation des produits phytosanitaires sont présentés sur ce schéma. Il ne s’agit pas de la stratégie complète de gestion des ravageurs.
| Leviers | Principes d'action | Enseignements |
| Choix variétal | Il existe des variétés plus appétentes que d'autres pour certains ravageurs. Soit ces variétés peuvent être évitées dans les plannings de cultures, soit elles peuvent servir à attirer et canaliser les infestations. | L'horticulture met en oeuvre une palette végétale très importante et il est tout à fait possible de se focaliser sur la culture de variétés plus tolérantes. Il existe peu de données à ce sujet, c'est à chaque producteur de se faire sa propre expérience. |
| Structures agroécologiques | Les plantes de services et bandes fleuries permettent d'offrir de la nourriture et des abris aux auxiliaires indigènes ou lâchés. Les abords de la parcelle sont à entretenir et à considérer également comme des structures agroécologiques. | Le projet Hortipot 2 a permis d'en apprendre énormément sur l'utilisation des plantes de service (voir le zoom sur l'utilisation des plantes de services). |
| Lutte biologique | Les lâchers d'auxiliaires prédateurs ou parasitoïdes permettent de lutter contre les ravageurs. | Ce sont les observations qui déclenchent les lâchers d'auxiliaires sous peine de faire énormément augmenter le coût de protection en cas de lâchers systématiques. |
| Produits de biocontrôle | Les substances actives sont variées mais ce sont tous des produits qui agissent par contact avec le ravageur. | Il est impératif de s'adapter au produit utilisé: par exemple certains sont vivants et nécessitent des conditions d'application particulières (humidité, température) pour être efficaces. |
| Piégeage de masse | Des pièges chromatiques englués et parfois équipés de kairomones permettent de piéger des ravageurs. | En cas de lâcher d'auxiliaires volants ou si on veut favoriser les auxiliaires indigènes, alors les pièges chromatiques sont à utiliser avec parcimonie: ils ne sont absolument pas sélectifs. |
Avertissement : seuls les principaux leviers mis en œuvre dans le cadre de l’expérimentation et permettant une réduction de l’utilisation des produits phytosanitaires sont présentés sur ce schéma. Il ne s’agit pas de la stratégie complète de gestion des maladies.
| Leviers | Principes d'action | Enseignements |
| Gestion du climat | Une meilleure aération au sein de la culture permet de limiter le développement des maladies. | Le distançage est un moyen pour améliorer l'aération au sein de la culture. |
| Choix variétal | Il existe des variétés plus tolérantes que d'autres à certaines maladies. Soit ces variétés peuvent être évitées dans les plannings de cultures, soit elles peuvent servir à attirer et canaliser les infestations. | L'horticulture met en oeuvre une palette végétale très importante et il est tout à fait possible de se focaliser sur la culture de variétés plus tolérantes. Il existe un peu plus de données à ce sujet que concernant les ravageurs. Certaines variétés sont d'ailleurs sélectionnées pour leur résistance envers certaines maladies. |
| Produits de biocontrôle et Stimulateur de Défense des Plantes | Les substances actives sont variées mais ce sont tous des produits qui agissent par contact. | Il est impératif d'agir de manière préventive, c'est le cas pour tous les produits de biocontrôle incluant les Stimulateurs de Défense des Plantes. |
Avertissement : seuls les principaux leviers mis en œuvre dans le cadre de l’expérimentation et permettant une réduction de l’utilisation des produits phytosanitaires sont présentés sur ce schéma. Il ne s’agit pas de la stratégie complète de gestion des maladies.

| Leviers | Principes d'action | Enseignements |
| Gestion du climat | L'accès à la lumière conditionne grandement la croissance des plantes. La fertilisation et l'irrigation jouent quant à elles un rôle important pour la gestion de la croissances des plantes. | La fertilisation ne doit pas être trop importante, l'irrigation gérée au besoin et peut être ponctuée de stress hydriques volontaires, et l'accès à la lumière doit être favorisé afin de limiter la croissance des plantes. |
| Choix variétal | Certains sélectionneurs ont pu créer et mettre en avant des variétés plus compactes qui répondent aux désirs des consommateurs et aux besoins des producteurs. | Il convient de choisir des variétés adaptées aux ventes que l'on cible au final. |
| Stimulation mécanique | Il s'agit du processus de thigmorphogenèse qui est stimulé au niveau des plantes pour qu'elles soient plus courtes et compactes. | Des résultats différents peuvent être obtenus suivant l'espèce et le matériau utilisé pour la stimulation. ASTREDHOR a acquis un savoir important à ce sujet là à travers différentes expérimentations. |
| Oïdium | Rouille | Thrips | Pucerons | Chenilles | Aleurodes | Cicadelles | Tétranyques | |
| 2018 | ||||||||
| 2019 | ||||||||
| 2020 | ||||||||
| 2021 | ||||||||
| 2022 | ||||||||
| 2023 |
Le principal ravageur qui cause des dégâts sur toutes les cultures, quelle que soit la saison considérée, est le puceron. Nous faisons face à un bioagresseur omniprésent et multiple puisqu'il s'agit de différentes espèces. Il est difficilement maîtrisable d'une part car son développement est très rapide et qu’il existe un gros décalage entre le démarrage de colonies de pucerons et l'installation d'auxiliaires. D'autre part, les produits de biocontrôle disponibles peinent à atteindre le ravageur qui est bien souvent caché à l'intérieur de la plante.
Les chenilles représentent une problématique montante. Elles ont été mieux gérées suite à l'installation de filets à mailles larges au niveau des ouvrants du tunnel, mais il est difficile de garder une aire de culture "étanche" pour éviter les pontes de papillons sur les plantes. À ce titre, le développement des cicadelles est également une problématique montante, ainsi que les foyers de tétranyques qui apparaissent suite aux conditions climatiques de plus en plus sèches l'été.
Nous nous sommes volontairement placés à un IFT de 0 en expliquant que la performance de notre système serait évaluée de façon économique. En effet, une combinaison de leviers qui fonctionnera permettra de vendre un maximum de plantes de première qualité, tandis qu'un échec vis-à-vis des ravageurs et maladies se traduira par une perte économique.
Performance économique culture par culture

La gamme annuelle de printemps (pelargonium, pétunia, verveine...) est une gamme facilement valorisable qui permet de dégager une marge plus ou moins importante chaque année. Les ravageurs et maladies ont pu occasionner au maximum 25% de perte en 2020 et 2022. Le prix de vente des plantes est alors globalement moins élevé (des plantes sont déclassées), ce qui diminue la marge brute perçue par l'horticulteur. Néanmoins avec des coûts de production (incluant la protection des cultures) oscillant entre 0,63 € et 1,07 € il est encore possible de dégager un revenu.

La gamme des aromatiques et potagères affiche un bilan plus mitigé. D'abord, même si c'est une gamme que les consommateurs attendent avec impatience, elle se valorise assez mal, avec des prix à la vente qui sont toujours assez bas. Nous sommes donc sur un prix minimum indicatif de 0,80 €, ce qui est très faible. Il faut donc comprendre que les producteurs ont une marge de manœuvre extrêmement réduite pour ajouter différents coûts de protection au coût de production de base déjà important. Ainsi, durant notre essai, notre coût de production atteint ou dépasse 0,80 € 4 années sur 5. Dans ce cas, le producteur doit fournir des plants d'une qualité irréprochable pour pouvoir dégager une marge. Ce fut le cas 4 années sur 5, avec des marges tout de même très réduites. En 2020, les pucerons et les thrips ont exercé une pression très importante et les moyens mis en oeuvre n'ont pas permis de les réguler, aboutissant à un échec économique.

La culture de Chrysanthèmes est une culture longue dont la qualité commerciale dépend surtout de la taille des plantes. Il est rare de déclasser des plantes en raison d'une trop forte infestation en ravageurs ou impactées par des maladies, mais il faut bien se rendre compte que pour arriver à ce résultat, les moyens mis en œuvre pour la protection des plantes peuvent être importants. Voilà pourquoi, une fois de plus, le coût de production moyen avoisine régulièrement ou dépasse parfois le prix de vente minimum indicatif de 4,50 €. Les marges dégagées peuvent alors être faibles (0,50 € par plante en 2019 ou 2022) ou plus importantes (jusqu'à 1,85 € par plante en 2018). L'année 2023 fut un échec, le coût de production a atteint 6,03 € ne permettant pas de dégager une marge à la vente. Ce coût est dû aux moyens de biocontrôle déployés pour lutter contre pucerons et chenilles essentiellement.

La culture des bisannuelles (pensées, primevères, pâquerettes, giroflées...) est comparable à celle des annuelles de printemps dans le sens où les pertes relevées sont semblables (jusqu'à 25%) et que le coût de production assez bas permet de dégager malgré tout des bénéfices. Notons tout de même que nous sommes dans un tunnel froid au sein duquel la lutte biologique est progressivement abandonnée durant l'automne, en raison des faibles températures nocturnes. Cela explique en partie pourquoi le coût de production n'explose pas face aux pertes importantes observées. Certains ravageurs sont toujours très contraignants en automne : les pucerons ou les chenilles. Les maladies se développent facilement aussi avec le climat plus humide : oïdium sur pensées et rouilles sur pâquerettes. La gestion du climat du tunnel et un distançage plus important des plantes ont été mis en œuvre pour mieux gérer les maladies avec un impact très limité sur le coût de production.
Performance économique globale

Le graphique récapitulatif des 6 années du système de culture indique une marge annuelle d'environ 25% en moyenne. Sans prendre en compte les cas extrêmes, on peut considérer que la marge nette d'un horticulteur se situe entre 22% et 34% du chiffre d'affaires annuel. Notre système de culture a donc permis à un horticulteur de vivre de ses cultures tout en affichant un IFT de 0. Néanmoins, on remarque des différences entre les années. Par exemple, en 2018 le système de culture ne comprenant pas encore d'aromatiques et potagères, la marge brute par plant a pu grimper jusqu'à 42%. En revanche, en 2023, les problématiques de ravageurs ont été intenses, ce qui s'est ressenti au niveau du coût de production qui est alors le plus élevé (7,69 € pour produire une annuelle, un aromatique ou potagère et un chrysanthème vendable; les bisannuelles n'étant pas représentées en 2023). Alors, la marge dégagée sur les ventes n'est que de 8%.
Les principaux leviers utilisés pour gérer les ravageurs sont l'apport d'auxiliaires exogènes d'une part, et le maintien ou le développement des auxiliaires indigènes d'autre part, notamment grâce à l'utilisation de plantes de services. Ce sont des leviers qui ont été satisfaisants et que nous avons appris à utiliser correctement d'année en année. Les produits de biocontrôle ont surtout été utilisés soit en "nettoyage" en début de culture, soit sur des foyers importants de ravageurs.
La gestion des maladies a été assurée par la gestion climatique et les produits de biocontrôle en premier lieu. Il est alors important d'agir absolument de manière préventive pour être efficace.
Au sein de l'essai Hortipot 2, les plantes de services ont été utilisées dès 2020 et jusqu'à 2023 pour améliorer la gestion des pucerons. À ce titre, les plantes ont été choisies pour attirer des auxiliaires prédateurs ou parasitoïdes de pucerons. Voici les principales espèces utilisées et leur intérêts :
| L'achillée millefeuille (Achillea millefolium) reste fleurie longtemps ce qui permet d'offrir une nourriture abondante pour les auxiliaires naturels. De plus, cette plante est l'hôte d'un puceron spécifique: Macrosiphoniella millefolii, c'est à dire que ce puceron ne reste sur l'achillée et ne se diffuse pas sur nos espèces cultivées. C'est très intéressant pour attirer les prédateurs et parasitoïdes qui vont pouvoir se multiplier sur l'achillée avant d'aller prospecter sur la culture de rente. |
|
| Le soucis (Calendula officinalis) est une plante déjà beaucoup utilisée en maraîchage car elle attire des punaises prédatrices comme Macrolophus pygmaeus. Les punaises prédatrices sont des prédateurs polyvalent et qui ont un impact important sur les populations de pucerons. |
|
| L'alysse maritime (Lobularia maritima) présente une floraison continue, même l'hiver en jours courts. C'est un important réservoir de nourriture (pollen et nectar) pour les auxiliaires. Cette plante attire notamment les syrphes qui viennent s'y reposer et s'y nourrir. Leurs larves sont de voraces prédateurs de pucerons. |
|
|
Les plantes de services ont été placées au sein de la culture afin de prendre le relais des infrastructures agroécologiques disposées autour du tunnel (bande fleurie, haie variée...). La littérature indique qu'un remplacement de 5 à 10% de la culture de rente est nécessaire afin d'observer un effet des plantes de service. Nous avons choisi de remplacer 5% de la culture afin de ne pas impacter trop fortement le bilan économique de notre système. L'effet des plantes de services sur la culture de rente est difficile à mesurer. Le caractère attractif de ces plantes pour les auxiliaires naturels a facilement été relevé mais la diffusion de ces auxiliaires au sein des parcelles cultivées a été difficile à mettre en exergue. De plus, les plantes de services peuvent attirer également des ravageurs, les alysses sont par exemple régulièrement infestées de thrips. Néanmoins il ne faut pas trop s'en inquiéter car, comme pour les auxiliaires, la diffusion de ces ravageurs sur la culture n'a pas été montrée, et ils faut imaginer que des équilibres se créent entre ravageurs et auxiliaires au sein d'une plante de service. Le seul ravageur qui s'est montré invasif est le tétranyque tisserand lorsque les plantes de services touchent leurs voisines. |
|
Le transfert vers les horticulteurs a eu lieu tout au long du projet et par le biais de 5 moyens différents:
- Les interactions avec DEPHY FERME : Les COPILs
A chaque comité de pilotage du projet Hortipot 2 (au moins un par an), les ingénieurs réseaux horticulture et pépinière sont invités. Ils bénéficient des présentations de résultats annuels et participent aux discussions avec EXPE. C'est l'occasion d'échanger entre FERME et EXPE, de faire remonter les problématiques rencontrées en production et de transférer les résultats d'expérimentation.
- Les journées portes ouvertes de stations EXPE :
A cette occasion les ingénieurs réseaux FERME locaux sont invités et surtout les horticulteurs de chaque région. Les résultats sont présentés sur site EXPE et sont discutés. les producteurs peuvent poser des questions sur la mise en oeuvre des leviers testés.
- Les séminaires DEPHY FERME avec visite de site EXPE :
Ces visites de sites EXPE sont toujours l'occasion d'échanger entre problématique terrain et résultats d'expérimentation. C'est aussi l'occasion d'échanger entre différentes filières sur des problématiques ou des leviers communs.
- Intervention du chef de projet ou d’un responsable de site EXPE lors d’une réunion FERME :
Les réunion FERME sont intéressantes car elles regroupent les producteurs engagés dans ces réseaux. Parfois des représentant du réseau EXPE sont invités à y présenter les travaux qui sont menés. C'est toujours l'occasion d'échanges intéressants.
- Les méthodes alternatives testées en DEPHY EXPE et mises en place en DEPHY FERME :
Les différents échanges cités précédemment encourage souvent les horticulteurs à mettre en place et tester directement chez eux des leviers qui sont testés en EXPE. Pour cela ils peuvent être accompagnés par leur ingénieur DEPHY FERME ou encore par un ingénieur DEPHY EXPE.
Le grand travail d'observation qui a d'abord été mené chaque année sur le système de culture a permis de mieux comprendre les dynamiques de populations qui se créent sur notre site. Cela a permis également de prendre confiance pour attendre parfois que les équilibres se créent. Ainsi les différents enseignements suivants ont pu être tirés:
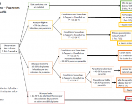
- Au printemps: Les pucerons sont de véritables pionniers et arrivent très tôt sur les cultures. Les auxiliaires vont suivre le mouvement mais toujours avec un décalage et ils vont mettre beaucoup de temps à maîtriser les populations de pucerons. Les cultures d'annuelles, aromatiques et potagères sont des cultures courtes sur lesquelles il est impossible d'attendre que des équilibres biologiques se créent. Les produits de biocontrôle agissent uniquement par contact et n'ont qu'un faible impact sur les populations de pucerons bien installées sur plantes développées. Il est nécessaire de trouver d'autres moyens qui soient efficaces pour lutter contre les pucerons au printemps, pour le moment c'est une impasse et nous n'avons pas de solution directement transférable.
- En été: La culture de chrysanthèmes est une culture longue et les conditions climatiques deviennent moins favorables aux ravageurs. C'est la période idéale pour être patient et attendre que les équilibres biologiques se créent. Par exemple la protection biologique apportée pour lutter contre le thrips a été progressivement laissée de côté pour compter sur l'arrivée massive d'une punaise prédatrice naturelle (Orius laevigatus).
- En automne/hiver: La protection biologique est plus difficile, elle devient quasiment inexistante et il faut absolument être attentif et se servir de produits de biocontrôle pour gérer les maladies et ravageurs. Des plantes de services et les abords des cultures peuvent servir de refuges pour les auxiliaires qui réapparaîtront au printemps suivant.
Le maître mot reste l'observation! Il est impératif d'observer régulièrement ses cultures pour comprendre ce qu'il s'y passe et anticiper au maximum.