Système Sys'NOIX - Franquette
Conception du système
Le cadre de ce système de culture a été défini lors de la construction du projet, en concertation avec les différents chargés d'expérimentation de la SENURA et l'ingénieur réseau DEPHY FERME Noix Isère. L'objectif était de combiner tous les leviers connus de réduction des produits phytosanitaires en noyer : prophylaxie, biocontrôle... en mettant l'accent sur les aménagements agroécologiques au sein de la parcelle afin de favoriser au maximum une régulation naturelle des ravageurs.
Le système a ensuite été affiné avec un groupe de professionnels composé de producteurs DEPHY FERME et des producteurs des sites d'expérimentation, ainsi que des partenaires du projet experts sur le volet biodiversité (LPO et Ctifl de Balandran). Lors de ce groupe de travail, les professionnels ont par exemple fait le choix d'aller plus loin que le cadre initial avec un objectif de réduction de 100% des IFT fongicides et bactériostatiques alors qu'une réduction de 50% était prévue initialement.
Au début du projet en 2018, la parcelle était conduite en conventionnelle et a été convertie à partir de la récolte 2019. Le piégeage massif pour lutter contre la mouche du brou a donc dû être abandonné dans le système car non homologué en bio. Le reste du système, y compris la fertilisation, était déjà adapté à une conduite en agriculture biologique.
Mots clés :
Aménagement agro-écologique - Biocontrôle - Couvert végétaux
Caractéristiques du système
| Espèce | Variétés | Porte-greffe | Mode de conduite | Distance de plantation | Année d'implantation | Valorisation | Circuit commercial |
| Noyer | Franquette | Lozeronne | Gobelet | 12*12 m | 1972 | AB (2021) | Long et court |
|
Système d’irrigation : Micro-aspersion suspendu Gestion de la fertilisation : Apport organique + couvert végétaux sur l'interrang (70% de légumineuse) Infrastructures agro-écologiques : Couvert végétaux avec une bande au centre de l'inter-rang conservée jusqu'à fin juillet, noisetier entre les noyers pour rajouter une strate herbacée, bordures diversifiées Protections physiques : Aucune |
![]() |
|
Agronomiques |
|
| Environnementaux |
|
|
Maîtrise des bioagresseurs |
|
|
Socio-économiques |
|
Le mot de l'expérimentateur
"Nous avions beaucoup d'attentes dans la mise en oeuvre de ce système car la variété Franquette est la plus représentée dans les noyeraies françaises. L'idée, à travers ce système, était d'apporter des réponses rapides et faciles à mettre en oeuvre par les nuciculteurs, en associant divers leviers déjà existants à la recherche de bénéfices cumulés : substitution, prophylaxie, régulation naturelle, etc.
Toutefois, les IFT déjà très bas du système de référence, sa conversion à l'Agriculture Biologique dès la récolte 2019, et une pression sanitaire globalement faible de la parcelle au fils des années ont rendu difficile la différenciation des deux systèmes.
Néanmoins, dans les conditions de l'essai, le système testé apparait performant. "
Avertissement : seuls les principaux leviers mis en œuvre dans le cadre de l’expérimentation et permettant une réduction de l’utilisation des produits phytosanitaires sont présentés sur ce schéma. Il ne s’agit pas de la stratégie complète de gestion des adventices.

| Leviers | Principes d'action | Enseignements |
| Action culturale (Rang) |
Surélévation du système d'irrigation en début de projet pour permettre l'entretien mécanique du rang. |
Pratique facile à mettre en oeuvre et utilisée en routine par les producteurs qui entretiennent mécaniquement le rang. |
| Lutte physique (Rang) |
Substitution du désherbage chimique par un désherbage mécanique. Une à deux tontes sont réalisées chaque année. |
Dans l'ensemble, cette pratique permet une bonne maitrise des adventices mais il faut accepter d'avoir un enherbement total parfois très haut et un résultat parfois irrégulier (zones difficiles d'accès - tour de tronc) . Cette pratique est compatible avec l'âge du verger et système d'irrigation en place. Réduction possible du nombre d'interventions en combinant tonte sur le rang et broyage de l'inter-rang. |
| Semi d'un couvert végétal (Inter-rang) |
Sélection d'un mélange d'espèces (2/3 légumineuses - 1/3 céréales) visant à décompacter le sol. Un à trois broyages d'entretien selon le développement du couvert et les conditions météorologiques. |
Réussite du couvert très variable selon les conditions climatiques de l'année et la période d'implantation. Les premières années du projet, 2 à 3 broyages, puis en fin de projet un seul broyage avant récolte (travail d'acceptation, enherbement parfois très haut). Réduction possible du nombre d'interventions en combinant tonte sur le rang et broyage de l'inter-rang. Cette pratique est compatible avec le peu d'interventions réalisées au verger. En cas de broyage tardif avant récolte, en année favorable à la pousse du couvert, deux broyages peuvent être nécessaires pour obtenir un sol propre avant récolte. |
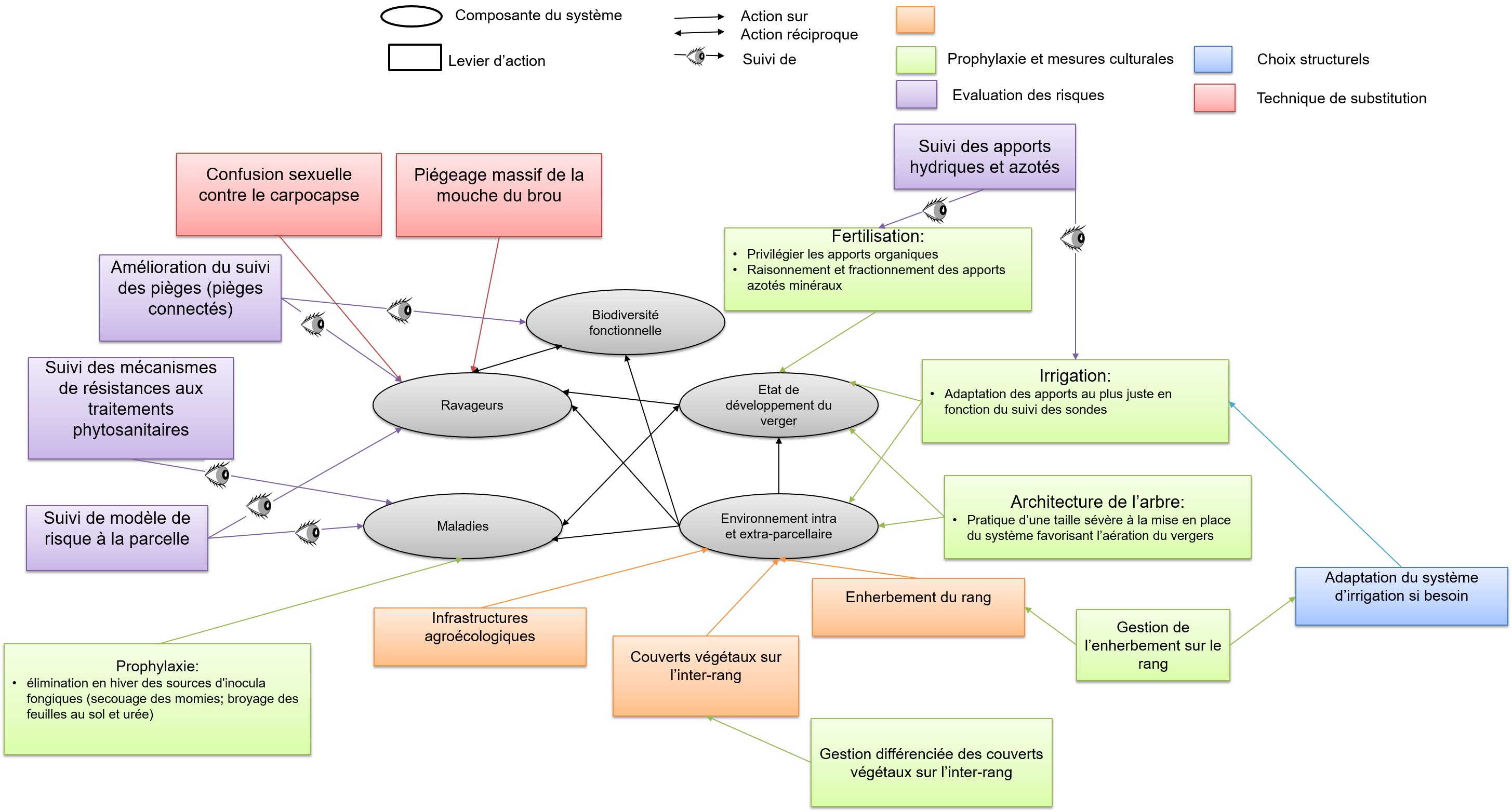
Avertissement : seuls les principaux leviers mis en œuvre dans le cadre de l’expérimentation et permettant une réduction de l’utilisation des produits phytosanitaires sont présentés sur ce schéma. Il ne s’agit pas de la stratégie complète de gestion des ravageurs

| Leviers | Principes d'action | Enseignements |
| Monitoring |
Mise en place de pièges manuels et/ou connectés pour surveiller les dynamiques de populations de ravageurs. Les pièges utilisés pour le carpocapse sont des pièges à phéromones. Ceux utilisés pour la mouche du brou sont chromatiques. La dynamique de vol du carpocapse est suivie de mai à septembre, celle de la mouche du brou intervient de juillet à septembre. |
Bonne représentation des populations de ravageurs présents. Les pièges connectés présentent un intérêt, notamment pour les parcelles éloignées. Depuis le début du projet, travaux d'amélioration de l'algorithme, de reconnaissance des insectes et de l'adaptabilité de ce type outils à des arbres de haut jet. |
| Modélisation | Modélisation via la station météorologique en place sur la parcelle pour optimiser la gestion du risque. | Cet outil n'a pas été utilisé comme moyen de pilotage mais plutôt comme outil d'interprétation ou de compréhension à postériori de la saison. |
| Semi d'un couvert végétal (Inter-rang) | Le couvert choisi est composé de 5 espèces végétales différentes (2/3 légumineuses - 1/3 de céréales). Cette diversité permet de favoriser l'installation des arthropodes auxiliaires de cultures (carabes, araignées...) en leur apportant le gîte et le couvert. L'objectif est de favoriser les régulations naturelles. |
Réussite du couvert végétal très variable fonction des conditions météorologiques post-récolte et post-semi. |
| Implantation de noisetiers | En début de projet, des noisetiers sont plantés sur le rang entre deux noyers (1 arbre sur 4). L'objectif est de créer une strate intermédiaire entre la strate herbacée et la canopée afin de favoriser le déplacement des auxiliaires. |
Mauvaise implantation des noisetiers probablement liée au manque de lumière, à une concurrence hydrique avec le couvert et/ou les noyers et aux dégâts de gibier sur les jeunes plants. Ce levier n'a pas été une réussite. Il aurait été plus pertinent d'implanter les noisetiers dans une nouvelle plantation de noyers ou dans un jeune verger. |
| Méthodes de biocontrôle |
Pour le carpocapse, confusion sexuelle. Pour la mouche du brou, piégeage massif en 2019, puis arrêt d'utilisation lié à la non autorisation en AB à partir de 2020 et à une pression extrêmement faible sur la parcelle pour ce ravageur. |
Bonne maitrise des ravageurs avec les solutions de biocontrole associées à une dynamique de population en baisse. |
| Taille sévère | Levier mis en oeuvre contre la mouche du brou. Couronnement d'un noyer sur 2, un rang sur 2. L'objectif est d'aérer le verger et de créer des puits de lumière défavorables à ce ravageur (préférence pour les ambiances fermées et humides). | Population en baisse. Efficacité seule du levier difficile à évaluer. |
Avertissement : seuls les principaux leviers mis en œuvre dans le cadre de l’expérimentation et permettant une réduction de l’utilisation des produits phytosanitaires sont présentés sur ce schéma. Il ne s’agit pas de la stratégie complète de gestion des maladies.

| Leviers | Principes d'action | Enseignements |
| Modélisation | Modélisation via la station météorologique en place sur la parcelle pour optimiser la gestion du risque. | Cet outil n'a pas été utilisé comme moyen de pilotage mais plutôt comme outil d'interprétation ou de compréhension à postériori de la saison. |
| Prophylaxie | Broyage des feuilles et des fruits momifiés post-récolte pour destruction de l'innoculum. | Pratique efficace contre l'anthracnose à Gnomonia l. et utilisée en routine par la plupart des producteurs. |
| Taille sévère | Couronnement d'un noyer sur 2, un rang sur 2 pour favoriser l'aération du verger (défavorable aux maladies fongiques notamment). | Efficacité seule du levier difficile à évaluer d'autant que le verger est déjà très extensif (12x12m). Cette pratique pourrait être intéressante dans des vergers plus intensifs. Dans le cas présent, elle favorise néanmoins le renouvellement du bois. |
| Fertilisation | Favoriser une fertilisation organique et le fractionnement des apports azotés pour limiter les stress favorables au développement des maladies. | Dans l'ensemble, pratique facile à mettre en oeuvre. Néanmoins, disponibilité des éléments nutritifs plus difficile à prévoir qu'avec une fertilisation minérale. |
| Irrigation |
Pilotage de l'irrigation à l'aide de sondes pour raisonner au plus juste les apports et réduire les conditions humiques, favorables au développement des maladies. |
Pilotage très compliqué voir impossible lié à la destruction des câbles et des sondes par des mammifères (rat, écureuil, etc...), et ce malgré réparations et tests de différentes solutions. |
La maitrise des bioagresseurs est avant tout liée à la présence ou non de celui-ci, à son type (maladie/ravageur) et à son niveau de présence. Elle est également liée à l'efficacité de la stratégie mise en place pour lutter contre ces bioagresseurs.
Dans le tableau ci-dessous, le niveau de pression est traduit par le code couleur suivant : gris = pression nulle ; vert = pression faible ; jaune = pression moyenne et rouge = forte pression. Les niveaux de pression sont indiqués pour chaque modalité : "Ref" = pratique producteur et "Sys" = pratique innovante (Sys'NOIX). Lorsque cela était possible, une mention "+" a été ajoutée. Celle-ci traduit une plue-value (technique, économique...) apportée par une pratique en comparaison de l'autre.
L'année 2018 représente l'état sanitaire initial de la parcelle avant mise en place du système innovant sur la partie Sys'NOIX.
À noter qu'à partir de 2020, la référence producteur entame une conversion à l'AB, ce qui réduit très fortement les distinctions de pratiques entre les deux systèmes.
| Anthracnose à Gnomonia l. | Anthracnose à Colletotrichum sp. | Bactériose | Carpocapse | Mouche du brou | Adventices | |||||||
| Ref | Sys | Ref | Sys | Ref | Sys | Ref | Sys | Ref | Sys | Ref | Sys | |
| 2018 | ||||||||||||
| 2019 | + | + | + | ++ | + | + | ||||||
| 2020 | + | |||||||||||
| 2021 | ||||||||||||
| 2022 | ||||||||||||
| 2023 | ||||||||||||
En 2018, avant mise en place du système innovant, l'état sanitaire de la parcelle est très homogène. Les plus gros problèmes sanitaires sont liés aux ravageurs, et notamment au carpocapse.
La pression maladies (Anthracnoses et bactériose) est dans l'ensemble faible sur cette parcelle tout au long du projet malgré quelques hausses de pression de Colletotrichum sp. En 2019, pour maitriser le risque maladie, deux applications ont été réalisées sur la référence contre aucune intervention sur la partie Sys'NOIX. La pratique innovante montre un résultat satisfaisant tant sur le plan technique qu'économique. Par la suite, la conversion en AB de la référence, réduit drastiquement les possibilités de lutte contre les maladies et les écarts possibles entre les deux systèmes. Seul un cuivre est réalisé sur la référence en 2020. Durant cette année, la pratique Sys'Noix apparait à nouveau satisfaisante.
La pression carpocapse, très importante en début de projet, a été réduite sur la référence producteur de 13,5 % à 4,2 % (dégâts sur fruits à la récolte) avec 4 applications insecticides sur la référence et de 14,1% à 7 % avec la confusion sexuelle sur la partie Sys'NOIX. Même si la pression reste élevée sur Sys'NOIX, elle a diminué, ce qui est satisfaisant car la confusion sexuelle n'est pas recommandée en cas de pression trop importante. De plus, la différence de taux de dégâts est seulement de 2,2% entre les deux systèmes. À partir de 2020, année de conversion en AB du système de référence, la lutte contre le carpocapse se fait par confusion sexuelle dans les deux systèmes. Dans le tableau, à partir de ce moment, on constate les variations annuelles des populations. La pression se réduit (intervention, régulation naturelle) jusqu'en 2022. En 2023, elle tend a réaugmenter en lien avec une forte pression constatée sur la zone de production et à une très faible production de noix.
La pression mouche du brou est moyenne en début de projet (2018). Elle a été réduite sur la référence producteur de 3,4 % à 0,2% (dégâts sur fruits à la récolte) avec une application insecticide (lutte conjointe avec le carpocapse) et de 2,9% à 0,1% avec du piégeage massif (50% de la dose/ha homologuée) sur Sys'NOIX. Le résultat obtenu avec le biocontrôle est satisfaisant. Par la suite, les pratiques s'homogénéisent entre les deux systèmes et la pression mouche du brou devient nulle.
Sur les adventices, il n'y a pas eu de notation particulière. La pression est variable d'une année à l'autre en fonction des conditions climatiques. La maitrise des adventices est satisfaisante dans les deux systèmes.
Performance agronomique
En 2018, avant mise en place du système innovant sur la partie Sys'Noix, la production est homogène entre les deux modalités. L'écart visible en 2019 entre les deux modalités s'explique principalement par la non productivité des arbres couronnés sur la partie Sys'Noix (14% d'arbres non productifs), et ce malgré des différences de pratiques culturales. En 2020, la production des deux systèmes est en hausse. Un différentiel de production est toujours constaté en défaveur de Sys'Noix, et ce malgré la conversion en AB du système de référence (changement drastique de pratiques). La moindre productivité du système innovant s'explique à nouveau par la non productivité des arbres couronnés, mais probablement aussi par une fertilisation réduite sur cette partie. À partir de 2021, les arbres couronnés recommencent à produire et les pratiques culturales s'homogénéisent entre les deux systèmes. Par conséquent, les écarts de production se réduisent progressivement. Le même constat peut être fait en 2022. Enfin, l'année 2023 enregistre une production historiquement faible sur tout le bassin de production. Cette baisse de rendement est également constatée graphiquement dans les deux systèmes étudiés. Il s’agit de la seule année où la production de la référence tend à être plus faible que Sys'Noix.
Performance environnementale
Avant le début de l'essai, l'IFT initial total de cette parcelle est 6.6 sur la moyenne des IFT enregistrés entre 2015 et 2018. Les produits utilisés sont à ce stade majoritairement des fongicides et des insecticides.
Dans le système de référence, en 2019, l'IFT total progresse légèrement avec une augmentation de la part des insecticides chimiques et l'apparition de produits de biocontrôle. À la récolte 2019, le système initie une conversion en Agriculture Biologique, ce qui implique pour les années suivantes une diminution drastique des IFT totaux. Seuls des insecticides de biocontrôle sont utilisées ainsi que du cuivre ponctuellement.
Dans le système innovant, au vu de la pression sanitaire de la parcelle et en réponse à la réduction des IFT, dès 2019 et jusqu'à 2023, seule une protection contre les ravageurs est mise en place, en particulier contre le carpocapse.
Dès la conversion du système de référence en Agriculture Biologique, les différences d'IFT s'amenuisent entre les deux systèmes et il devient alors difficile d'aller plus loin dans les réductions.
Dans le graphique ci-desous, la ligne noire représente l'objectif théorique fixé. Les deux système (Réference et Sys'Noix) étudiés sont représentés et positionnés par rapport à l'objectif. Lorsqu'un point est placé en dessous de l'objectif cela signifie que le système étudié n'atteint pas l'objectif. À l'inverse, si un point est situé au dessus de l'objectif alors le système apporte une plue-value.
Le système testé sur ce verger de noyers de variété Franquette se voulait réaliste et transférable. C'est pourquoi, l'objectif défini était de combiner un ensemble de leviers déjà connus en nuciculture pour aller vers une amélioration globale du système et une réduction des IFT.
Du fait de l'ensemble des leviers mis en oeuvre, le système pourrait être transposé en l'état dans les exploitations agricoles. Néanmoins, il est important de remettre les leviers dans le contexte dans lequel ils ont été déployés. En effet, l'évolution du système de référence (conversion AB en cours de projet) ainsi que l'état général de la parcelle (assainissement global) n'ont pas permis d'apprécier finement l'efficacité de la combinaison de tous les leviers. Il serait plus pertinent de "piocher" certains leviers pour une problématique identifiée.
- L'entretien mécanique du rang, combiné au broyage de l'inter-rang a permis, à la fois un arrêt des herbicides, mais également une diminution du nombre d'interventions en vergers (temps travaux, dépenses, impact environnemental). Pour mettre un place ce levier, il est nécessaire d'investir dans un matériel spécifique pour l'entretien du rang et de suspendre le système irrigation.
- L'utilisation de la confusion sexuelle, en situation de faible pression, permet une bonne gestion du carpocapse, malgré un coût important comparé à une application insecticide.
- Dans les conditions de l'expérimentation (faible pression), l'arrêt des fongicides et des produits bactériostatiques a été possible sans impact sur la production.
- En verger de noyers, le semis de couvert végétaux nécessite d'être réactif post récolte pour permettre sa bonne implantation (organisation, météorologie, portance du sol...) . Aussi, pour permettre au couvert d'exprimer son plein potentiel, il faut lui laisser un maximum de temps pour se développer, ce qui demande d'accepter d'avoir une biomasse parfois importante. Ceci pouvant être contraignant au moment des interventions au verger, du suivi de l'irrigation (goutte à goutte enterré) ou encore à la récolte (biomasse importante, parfois plusieurs broyages pour avoir un sol propre). L'efficacité du couvert n'est pas immédiate et demande plusieurs années d'essai.
- La plantation de noisetiers sur le rang entre les noyers pour favoriser la circulation des auxiliaires, n'a pas été une réussite dans ce système car la parcelle était trop âgée et trop sombre pour permettre leur bon développement. Néanmoins, ce levier reste intéressant et serait plus pertinent au sein d’un jeune verger.
- L'efficacité du couronnement des arbres sur les bioagresseurs est encore difficile à mesurer. Toutefois, il semble un levier intéressant en vieux vergers pour la régénération du bois.
Cette expérimentation a permis une réduction totale des IFT et un maintien de la production. Bien que la durée du projet était de 6 ans, la conversion du système de référence en AB a rendu difficile la distinction entre les deux systèmes et n'a pas permis l'évaluation de certains leviers. Il serait intéressant de retester les leviers de substitution dans un autre contexte sanitaire, en conduite conventionnelle idéalement, et sur un verger plus jeune pour vérifier la reproductibilité des résultats obtenus. Aussi, l'effet des régulations naturelles sur les populations de ravageurs n'a pas pu être évalué aussi précisément que souhaité (pression mouche du brou nulle). C'est un phénomène qui met du temps à se mettre en place et les leviers (noisetiers, couvert végétal) testés n'ont pas pu être évalués chaque année. Il serait intéressant de poursuivre ces travaux : noisetiers installés en verger plus jeune, implantation plus rapide des couverts post récolte, pression de ravageurs supérieure. D'autre part, le pilotage de l'irrigation prévu initialement dans le projet n'a pas pu être appliqué (sondes endommagées chaque année). Il serait pertinent de le remettre en place dans un futur projet vis-à-vis de la réduction des intrants et du changement climatique.
