Système Sys'NOIX - Lara
Conception du système
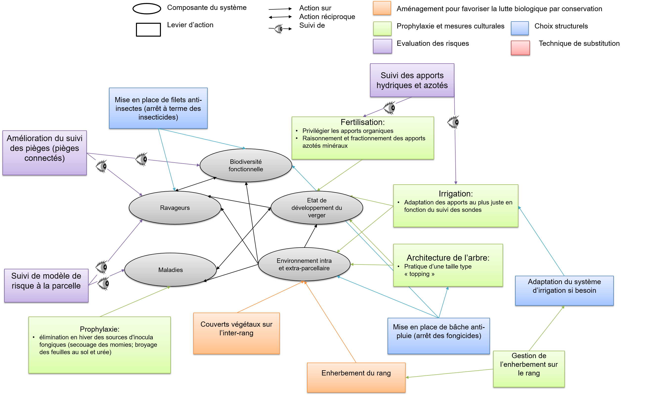
Le cadre de ce système de culture de noyer a été défini lors de la construction du projet, en concertation avec les différents chargés d'expérimentation de la SENURA et l'ingénieur réseau DEPHY FERME Noix Isère. L'objectif pour cette variété plus sensible et conduite de manière plus intensive était d'aller plus loin que les leviers de réduction des produits phytosanitaires connus en nuciculture pour arriver à une réduction de 100% des IFT. C'est pourquoi, il a été décidé de s'inspirer d'autres filières arboricoles avec la mise en place d'une bâche anti-pluie afin de lutter contre les anthracnoses et d'un filet anti-insecte contre le carpocapse et la mouche du brou.
Le schéma ci-dessous présente le cadre défini pour ce système de culture.
Le système a ensuite été affiné avec un groupe de professionnel composé de producteurs DEPHY FERME et des producteurs des sites d'expérimentaux ainsi que des partenaires du projet experts sur le volet biodiversité (LPO et Ctifl de Balandran).
Mots clés :
Barrières physiques - Bâche anti-pluie - Filet anti-insecte - Couvert végétaux
Caractéristiques du système
| Espèce | Variétés | Porte-greffe | Mode de conduite | Distance de plantation | Année d'implantation | Valorisation | Circuit commercial |
| Noyer | Lara | Lozeronne | Axe | 8*6 m | 2012 | Conventionnel | Long/court |
|
Système d’irrigation : Une ligne de goutte à goutte enterré Gestion de la fertilisation : Organique (fumier + lisier), couvert 70 de légumineuse + complément engrais azoté minéral Infrastructures agro-écologiques : Bordures diversifiées, couverts végétaux jusqu'en mai. Protections physiques : Bâche anti-pluie à 7,5m + filet anti-insecte monorang. |
![]() |
|
Agronomiques |
|
| Environnementaux |
|
|
Maîtrise des bioagresseurs |
|
|
Socio-économiques |
|
Le mot de l'expérimentateur
" Nous sommes partis du constat que, malgré des IFT déjà faibles par rapport à d'autres espèces fruitières, des efforts pouvaient être faits sur les fongicides et les insecticides. Sur ce site, l'idée était d'aller plus loin que sur le site Franquette, en proposant un système innovant, en rupture totale avec les pratiques actuelles et d'en mesurer les limites. Afin de se mettre dans les meilleures conditions, le choix a été fait de se positionner sur la variété Lara (2ème segment de production) afin de permettre la mise place de barrières physiques (arbres de taille acceptable), sur un jeune verger en début de production (données de production acquises dès le début du projet) et avec une pression sanitaire importante.
L'objectif est d'évaluer la maitrise des bioagresseurs sans IFT, la faisabilité technique et la rentabilité du système, sans oublier de tenir compte des impacts sur la conduite culturale, le temps et l'organisation du travail.
La mise en place ayant été réalisée juste avant les tempêtes de 2019 (grêle et vent), nous avons également pu évaluer l'intérêt d'une telle infrastructure lors d'aléas climatiques."
Avertissement : seuls les principaux leviers mis en œuvre dans le cadre de l’expérimentation et permettant une réduction de l’utilisation des produits phytosanitaires sont présentés sur ce schéma. Il ne s’agit pas de la stratégie complète de gestion des adventices.

| Leviers | Principes d'action | Enseignements |
| Lutte physique (Rang) |
Substitution du désherbage chimique par un désherbage mécanique. Deux tontes sont réalisées chaque année sur le rang : une avant descente des filets anti-insecte et une avant récolte, une fois les filets remontés. La tonte est réalisée avec un satellite. Cet entretien est combiné avec un broyage du rang pour réduire le nombre d'interventions. |
Dans l'ensemble, on constate une bonne maitrise des adventices. L'action de frottement des filets anti-insecte sur le sol entretient un sol relativement propre tout au long de la saison. |
| Semi d'un couvert végétal (inter-rang) |
Sélection d'un mélange d'espèces (2/3 légumineuses - 1/3 céréales) visant à décompacter le sol. Deux broyages du couvert combinés à l'entretien du rang pour réduire le nombre d'interventions. |
Réussite du couvert très variable selon les conditions climatiques de l'année et la période d'implantation. Avec un système d'irrigation en goutte à goutte, pour le suivi des fuites éventuelles, il est difficile de conserver un couvert végétal non broyé tardivement et il est souvent nécessaire de re-broyer avant la fin de l'été. Par conséquent, le nombre de broyages d'entretien de l'inter-rang est supérieur au prévisionnel et la plus value du couvert est plus compliquée à évaluer, notamment en cas d'implantation tardive (ex : semi février broyage avril-mai). Gestion de l'enherbement compliquée : équilibre entre intérêt expérimental et besoins producteurs. |
Avertissement : seuls les principaux leviers mis en œuvre dans le cadre de l’expérimentation et permettant une réduction de l’utilisation des produits phytosanitaires sont présentés sur ce schéma. Il ne s’agit pas de la stratégie complète de gestion des ravageurs
Sauf mention particulière, les leviers s'appliquent pour les deux principaux ravageurs du noyer : carpocapse et mouche du brou

| Leviers | Principes d'action | Enseignements |
| Filets anti-insecte |
Il s'agit d'une barrière physique qui réduit les déplacements des ravageurs dans le verger (stade adulte) empêche l'accès aux fruits des ravageurs dans le verger. Les filets anti-insecte sont descendus courant mai, dès l'émergence des premiers carpocapses et ne seront relevés qu'avant récolte. |
Anticiper la descente des filets avant l'émergence des carpocapses. Surveiller les piégeages et les sorties modèles sur la parcelle. Très bonne maitrise de la mouche du brou, en lien avec une pression faible puis nulle après intervention chimique en 2019. Pression faible à moyenne avec une tendance à la hausse sur le rang central. Pour une meilleure gestion, prophylaxie par bande cartonnée à partir de 2021. |
| Traitement insecticide |
Au besoin les premières années, en fonction des piégeages et/ou dégâts observés, déclenchement d'application insecticides idéalement compatibles avec l'Agriculture Biologique. L'objectif est d'assainir la parcelle avant fermeture des filets s'il y a de la pression. |
Deux applications ont été réalisées en Août car des dégâts de carpocapse avaient été observés sur les fruits en G1 et piégeages de mouche du brou sous les filets. Initialement prévu d'utiliser des insecticides compatibles avec AB, choix de privilégier un insecticide chimique permettant une lutte conjointe carpocapse (G2) /mouche du brou.
|
| Monitoring |
Mise ne place de pièges manuels et/ou connectés pour surveiller les dynamiques de populations de ravageurs. Les pièges utilisés pour le carpocapse sont des pièges à phéromones, ceux utilisés pour la mouche du brou sont chromatiques. La dynamique de vol du carpocapse est suivie de mai à septembre, celle de la mouche du brou intervient de juillet à septembre. |
Bonne représentation des populations de ravageurs présents. Les pièges connectés présentent un intérêt, notamment pour les parcelles éloignées. Depuis le début du projet, travaux d'amélioration de l'algorithme des insectes. |
| Bandes cartonnées |
C'est une action prophylactique mise en place à partir de 2021 pour tenter de faire diminuer la pression carpocapse. Elle consiste à mettre en place des bandes cartonnées autour de chaque tronc d'arbre sous filets de juillet à septembre. L'objectif est d'essayer de piéger un maximum de larves issues de G1 et de G2 lorsqu'elles entrent en diapause dans la bande cartonnée. Les bandes sont ensuite retirées, ouvertes (pour évaluer la pression) et éliminées hors du champ. |
Grâce aux comptages des larves collectées dans les bandes cartonnées, nous avons pu constater que la pression était très hétérogène d'une rangée à l'autre : pression nettement supérieure sur le rang central (rang sur lequel, tous les suivis se concentrent). Même si ce levier n'a pas permis une réduction drastique des dégâts de carpocapse à la récolte, il a tout de même permis une réduction de la pression potentielle (nombre de larves retirées chaque année depuis 2021) qui sans cela, aurait entrainé des dégâts plus importants.
|
Avertissement : seuls les principaux leviers mis en œuvre dans le cadre de l’expérimentation et permettant une réduction de l’utilisation des produits phytosanitaires sont présentés sur ce schéma. Il ne s’agit pas de la stratégie complète de gestion des maladies.

*Tableau à compléter
| Leviers | Principes d'action | Enseignements |
| Bâche anti-pluie |
Effet parapluie. Les bâches sont descendues en avril avant une période pluvieuse (période à risque pour les maladies) et avant la phase sensible du noyer à l'anthracnose à Gnomonia l. (première maladie qui arrive dans la saison) , stade Df (Individualisation des folioles) -Df2 (Déploiement des feuilles). Elles sont laissées en place jusqu'à la récolte. |
Bonne maitrise des maladies avec ce levier.
|
La maitrise des bioagresseurs est avant tout liée à la présence ou non de celui-ci, à son type (maladie/ravageur) et à à son niveau de présence. Elle est également liée à l'efficacité de la stratégie mise en place pour lutter contre ces bioagresseurs.
Dans le tableau ci-dessous, le niveau de pression est traduit par le code de couleur suivant : gris= pression nulle ; vert = pression faible; jaune = pression moyenne et rouge = forte pression. Les niveaux de pression sont indiqués pour chaque modalité : "Ref" = pratique producteur et "Sys" = pratique innovante (Sys'NOIX). Lorsque cela était possible, une mention "+" a été ajoutée. Celle-ci traduit une plus-value (technique,...) apportée par une pratique en comparaison de l'autre.
L'année 2018 représente l'état sanitaire initial de la parcelle avant mise en place du système innovant sur la partie Sys'NOIX.
| Anthracnose à Gnomonia l . | Anthracnose à Colletotrichum sp. | Bactériose | Carpocapse | Mouche du brou | Adventice | |||||||
| Ref | Sys | Ref | Sys | Ref | Sys | Ref | Sys | Ref | Sys | Ref | Sys | |
| 2018 | ||||||||||||
| 2019 | + | + | + | + | + | |||||||
| 2020 | + | + | + | + | + | + | ||||||
| 2021 | + | + | + | + | + | + | ||||||
| 2022 | + | + | + | + | + | + | ||||||
| 2023 | + | + | + | + | + | + | ||||||
En 2018, avant mise en place du système innovant, l'état sanitaire de la parcelle est très homogène. La principale problématique sanitaire est liée aux nécroses d'origine fongiques et/ou bactériennes.
La pression en Anthracnose à Gnomonia l. reste faible tout au long du projet dans les deux modalités. À l'inverse, la pression en Colletotrichum sp. est élevée dès le début. La maitrise de ces champignons se raisonne de manière conjointe classiquement par interventions fongicides. Dès la mise en place des barrières physiques dans le système innovant, la pression en Colletotrichum baisse drastiquement en comparaison à la référence (1 à 3 applications fongicides). Pour ce qui est de la bactériose, la pression est faible en début de projet puis tend à augmenter au fur et à mesure des années. Cette augmentation est d'avantage marquée dans le système de référence. La bactériose est gérée dans le système de référence avec 2 à 3 interventions bactériostatiques et dans le système innovant, à nouveau, avec les bâches anti-pluie. Comme illustrée dans le tableau ci-dessus, la pression maladies est bien maitrisée dans la partie Sys'NOIX avec les bâches anti-pluie, en particulier sur le Colletotrichum sp et la bactériose.
La pression carpocapse faible en début de projet tend à augmenter dans les deux modalités dès 2019 (pression moyenne). Alors que dans la référence, la pression diminue (faible de 2021 à 2023), elle reste moyenne jusqu'en 2022 dans le système innovant, puis augmente sur 2023 (peu de fruits - pression croissante). La gestion de ce ravageur se fait par 2 à 4 traitements insecticide dans le système de référence tout au long du projet. Dans le système innovant, en 2019, en plus de la mise en place des filets anti-insecte, 2 applications insecticides (traitements combinés carpocapse - mouche du brou) ont été réalisés afin d'assainir la parcelle. Par la suite, aucune application insecticide n'est réalisée. Cependant, en 2021, des bandes cartonnées sont mises en place pour essayer de réduire les populations. Au vu de ces résultats, il semble que la maitrise du carpocapse soit mitigée.
La pression mouche du brou est homogène dans les deux systèmes tout au long du projet. A partir de 2020 et jusqu'à la fin du projet les dégâts (% de fruits touchés) deviennent nuls. Dans le système de référence, la gestion de ce ravageur se fait grâce à une à deux interventions annuelles insecticides. Dans le système innovant, en 2019, en plus de la mise en place des filets anti-insecte, deux applications insecticides (traitements combinés carpocapse - mouche du brou) ont été réalisées afin d'assainir la parcelle. Par la suite, aucune application n'est plus réalisée. La gestion de la mouche du brou dans le système innovant est satisfaisante.
Concernant les adventices, il n'y a pas eu de notation particulière. La pression est variable d'une année à l'autre en fonction des conditions climatiques. La maitrise des adventices est plutôt satisfaisante car une gestion mécanique (en deux temps) donne un résultat similaire à une gestion chimique à 3 à 4 applications.
Performance agronomique
En 2018, avant mise en place des barrières physiques sur le système innovant, les rendements sont homogènes. L'année 2019 est marquée par des aléas climatiques majeurs (grêle, vent puis neige), entrainant des chutes d'arbres et de noix, mais également des blessures sur bois et fruits, favorables aux pathogènes secondaires. La différence significative de rendement constatée entre les deux systèmes en témoigne. Même s'il n'y a pas eu d'aléas climatiques particuliers en 2020, des conséquences se font ressentir un an après et une différence de rendement persiste (bois blessé, mauvaise initiation florale, etc). L'année 2021 a été marquée par un gel printanier majeur dans une grosse partie de la région. Néanmoins, la variété Lara a été globalement épargnée. Les rendements entre les deux systèmes sont équivalents même si le système innovant tend a avoir une production plus élevée. La campagne 2022 est une année spectaculaire sur l'ensemble de la zone de production, ce qui explique l'augmentation importante de rendement entre les deux systèmes. Cette année là, la référence tend à avoir un rendement supérieur à Sys'Noix. Enfin, l'année 2023 enregistre une production historiquement faible sur tout le bassin de production ainsi qu'un climat printanier pluvieux favorable au développpement des maladies. Sur le graphique, une chute de rendement est constatée. La production est significativement supérieure avec les barrières physiques.
Le graphique montre une production croissante jusqu'en 2022, et ce quel que soit le système. Sur les 5 ans de comparaison des deux systèmes, les rendements du système innovant sont significativement plus élevés dans 3 cas sur 5 et tendent à être supérieurs à la référence dans 4 cas sur 5. D'un point de vue agronomique, le système Sys'Noix se montre relativement performant.
Performance environnementale
En 2019, l'IFT total de la référence est égal à 2,5. Les fongicides et les insecticides (anti-carpocapse notamment) représentent la part la plus importante de l'IFT total à cette date. Aussi, au fur et à mesure des années, l'IFT tend à augmenter sur la référence en lien avec un verger qui croit.
À la mise en place des barrières physiques en 2019, deux applications insecticides à double emploi (carpocapse et mouche du brou) ont été réalisées afin d'assainir l'environnement. Par la suite, aucun traitement n'est plus réalisé.
Dans le graphique ci-dessous, la ligne noire représente l'objectif théorique fixé. Les deux systèmes (Référence et Sys'Noix) étudiés sont représentés et positionnés par rapport à l'objectif. Lorsqu'un point est placé en dessous de l'objectif, cela signifie que le système étudié n'atteint pas l'objectif. À l'inverse, si un point est situé au dessus de l'objectif alors le système apporte une plue-value qui dépasse l'objectif fixé.
Le système testé sur ce verger de noyers de variété Lara se voulait innovant, inédit et un brin utopiste. Il s'inscrit dans le cadre d'un projet DEPHY EXPE, dont l'ambition était de tester les limites d'un système en rupture avec les pratiques actuelles en reconcevant un verger en début de production.
Au vue de l'investissement important de l'installation, de l'inventaire verger actuel (majoritairement variétés d'AOP à très haut jet) et la valorisation des produits, la transférabilité du système, en l'état, semble difficile à envisager. Aussi, ces travaux préliminaires ne permettent pas d'avoir le recul suffisant pour évaluer la durabilité du verger.
L'expérimentation a tout de même pu montrer ou confirmer la possibilité de mise en oeuvre de certains leviers :
- La conduite de noyers sous barrières physiques fonctionne.
- L'entretien mécanique du rang, combiné au broyage de l'inter-rang a permis à la fois un arrêt des herbicides et une diminution du nombre d'interventions (temps de travail, dépenses, impact environnemental). Pour mettre en place ce levier, il est nécessaire d'investir dans un matériel spécifique pour l'entretien du rang et d'avoir un système d'irrigation suspendu ou enterré.
- Les bâches anti-pluies semblent à l'heure actuelle être le meilleur moyen de lutte contre les problématiques fongiques et bactériennes, mais aussi contre les aléas climatiques de plus en plus fréquents. Le coût de l'infrastructure est important et demande un main d'oeuvre qualifiée (utilisation de nacelle élévatrice). Leur transférabilité parait donc difficile.
- Les filets anti-insectes sont également un bon moyen pour réduire l'IFT insecticide mais peuvent nécessiter un assainissement préalable de la parcelle. Le coût de l'infrastructure est important et demande une main d'oeuvre qualifiée (utilisation de nacelle élévatrice). Leur transférabilité parait donc difficile.
- La pose de bandes cartonnées est un moyen prophylactique de maitrise du carpocapse. Dans le cadre de l'expérimentation, elles n'ont pas permis une efficacité suffisante. C'est un moyen de lutte alternatif qui reste accessible et intéressant.
- Les pièges connectés pour le suivi du carpocapse sont des outils fonctionnels et pratiques qui permettent une surveillance plus fine que les pièges manuels traditionnels. Leur investissement peu s'avérer coûteux mais il permet aussi une réduction des temps de travaux (interrogation à distance).
La durée du projet, la montée en production du verger et la météorologie rencontrées au cours de l'expérimentation ont permis de contribuer aux résultats obtenus.
Il serait intéressant de poursuivre l'expérimentation pour fiabiliser les résultats et évaluer l'impact à long terme d'une telle infrastructure sur une pleine production et sur la durabilité du verger. La gestion de l'irrigation initialement prévue dans ce projet n'a pas pu être évaluée comme souhaitée (sondes défaillantes chaque année) et serait à améliorer dans un futur projet au vue de l'importance de la ressource en eau. Les réflexions autour de la transférabilité aux exploitations (diminution des coûts d'infrastructure, frein aux changements pratiques ...) ainsi que sur l'impact sociétal (perception du voisinage) serait aussi à approfondir.
